bg
  • 电动车公社
  • 2023年1月17日11时

    威马汽车沈晖自称“牲口”,就能活下去了?

    关注「电动车公社」

    和我们一起重新思考汽车


    大家好,我是电动车公社的社长。

    2022年的威马,可以说给我们提供了非常多“热乎的瓜”,前段时间社长也才刚把威马被冻结上亿资产和吉利“侵权”案的事结合在一起盘了一波,详情戳链接凉透了?1.3亿资产被冻结!判赔吉利700万!你还想看威马逆风翻盘吗?》

    当时结尾就提到,上市、融资、国资恐怕都难救威马和用户们那颗“已死”之心。

    而这几天,却似乎“打脸”了。

    因为,就目前威马好像已经带起了“逆风翻盘”的节奏,不仅借壳上市,还顺势发出了涨价公告,全系各车型上涨1.5w~2.5w不等!




    在这个特斯拉都顶着库存压力大幅降价的大环境下,威马竟然还要逆势涨价,不禁让人疑惑,这是2022年12月那548台销量给的鼓励,还是梁静茹给的勇气?

    而就在同一段时间,威马创始人沈晖却喊出:“像牲口一样活下去!”的口号。

    牲口。

    何其惨烈、耻辱、又悲壮。


    那么,威马为什么活得像牲口?又要怎么活得像牲口?反向收购Apollo智慧出行集团背后,还暗藏着什么玄机?

    这样的威马,又是否真能翻盘?

    今天,我们就借威马这次“上市”来剥析一番,看看威马到底有什么魔力,最后又会会不会走向贾老板第二



    01. “上市难”这么多年的威马

    是如何上市的?

    ,”

    自2020年起,上市,就像是栓住威马奔腾的缰绳和诅咒。

    因为就在这一年,蔚小理接连海外上市,而原本“四大”之一的威马,却海外上市被阻,就连国内科创板上市也遭拒。

    那拒绝的理由,已经从侧面暴露出了威马内部问题重重:

    威马“股东构成”过于复杂,包括:沈晖夫妻、电讯盈科(李嘉诚家族企业)、信德集团(何鸿燊家族企业)、雅居乐集团、百度、中烟、各种地方国资等多位股东;

    与吉利的技术问题争端,长达多年诉讼,当时未曾判决;

    核心技术含量较低;

    财务数据不理想,债务、亏损居高不下;

    这重重问题,直到2022年几乎都没有得到解决,只靠着一次又一次的大额融资掩盖续命。


    而十几轮的融资,一边加剧股东构成复杂的问题,一边又让被“群策”的威马,不知该向何处奔腾。

    原本清晰的15万~30万级新能源车定位,正在被比亚迪、哪吒、零跑们取代;原本喊出科技普惠的口号,也在“蔚小理”们一次次的新产品力面前,逐渐失去“科技”的魅力。

    销量惨淡,经销商们各行其是、报价不一。

    催款的供应商,被判赔付700万给“催债又催命”的吉利。

    威马,一步步走向悬崖……

    而2022年6月,威马再次向港股递交招股书寻求上市时,沈晖就做出了“两手准备”。



    或许有人记得,就在威马发力IPO之前,曾前后拿到约6亿美元的融资,也是靠着这笔Pre-IPO轮融资,将其自身估值提升至70亿美元。

    但有消息称,这6亿却并非到账的“现金”。

    而是通过一系列“换股”等操作,换取了威马在APOLLO出行的28.51%股权。

    威马汽车创始人兼CEO沈晖,也成功在APOLLO出行担任董事会联席主席及非执行董事。

    或许,对于威马能否成功上市,当时的沈晖自己都已经不抱什么希望了吧。

    于是,在2022年底,上市招股书即将因超过6月而过期作废的时间节点,APOLLO出行发布公告称:目前拟收购一间从事智能电动车的公司,目标公司的业务涵盖一系列配备先进技术的“智能电动车”。



    一场业内较为常见的反向收购上市(RTO),也就是我们常说的“借壳上市”,登场了。

    因为威马已经是APOLLO出行的“大股东”,又通过增发、以及被收购的“卖身钱”等操作,就能“掌控”APOLLO出行。

    据业内人士估算,通过增发收购后,威马方面也确实可以持有上市公司约七成股权。

    而另一方面,因为APOLLO出行已经收购了威马的核心资产和业务,所以只需完成收购后,递交个“改名申请”,威马就能套着APOLLO出行的壳,圆了上市梦。


    当然实际操作起来肯定还是很复杂,但总归是比正常上市难度低得多。

    威马也确实如此执行“上市”,并且基本是十拿九稳的事儿了。

    那理论上说,沈晖还是威马的大boss,又怎么会“活得像牲口”这么惨呢?

    这就要看被收购的“壳”,到底什么来头了。



    02. Apollo智慧出行,意在沛公?

    ,,

    2007年,汽车工业帝国德国一家小众超级跑车制造商Gumpert推出首款车型——Apollo,并在两年后刷新了当时纽博格林北环赛道单圈最快成绩。

    不过在2012年,Gumpert宣布破产被香港投资公司收购并更名为Apollo。

    至此,就是这个名字不为国人注意,直到2020年3月,Apollo被原是做钟表、珠宝贸易的香港力世纪收购。

    当时的力世纪的掌门人,是澳门赫赫有名的何氏家族,何敬丰。



    别误会,他并不是来自澳门赌王何鸿燊家族,而是另一支何氏望族。

    何敬丰祖父何贤,曾任澳门政府政务委员会、立法委员会华人代表;
    父亲何厚照是澳门中华总商会理事;
    叔叔何厚铧曾是前澳门行政长官;

    而何敬丰本人,则曾任职香港投行分析师和律师,甚至还和赌王三女儿何超云传过一些已辟谣的绯闻。

    有一个“造车梦”的何敬丰,早在2016年上任就开始布局收购新能源汽车领域。先后收购有“日本特斯拉”之称的电动车整车制造商GLM,以及欧洲先进汽车公司的车用资讯娱乐及自动驾驶系统技术。

    而直到2022年9月,力世纪,才正式更名为APOLLO智慧出行。


    这样的布局,这样的背景。

    力世纪,不,现在已经上市,APOLLO智慧出行,会甘心成为威马上市的“壳”吗?

    这就要去扒一扒APOLLO智慧出行背后,原有的股权架构。

    截至2022年3月,何厚铧家族持有Apollo出行11.35%的股份,香港首富李嘉诚与何敬丰朋友周凯旋两方持股比例累计为9.86%,此外还有其他港澳企业家约对该公司持股7.03%。

    当然,还有威马。


    但事情,似乎越来越复杂。

    威马持有Apollo出行股份,李嘉诚等人持有威马股份+Apollo出行股份,颇有一种“大鱼吃小鱼,小鱼吃虾米”的感觉,而一轮又一轮的交叉持股、套娃结束后,“借壳上市”的威马,到底还是威马吗?

    细品之下,你或许就懂了,沈晖那句“牲口”到底指的什么。

    为他人作嫁衣裳。

    这种感觉,等看完战略并购条款,可能会更深刻。




    03. 债务缠身、“问题”融资:

    威马到底计划怎么自救?



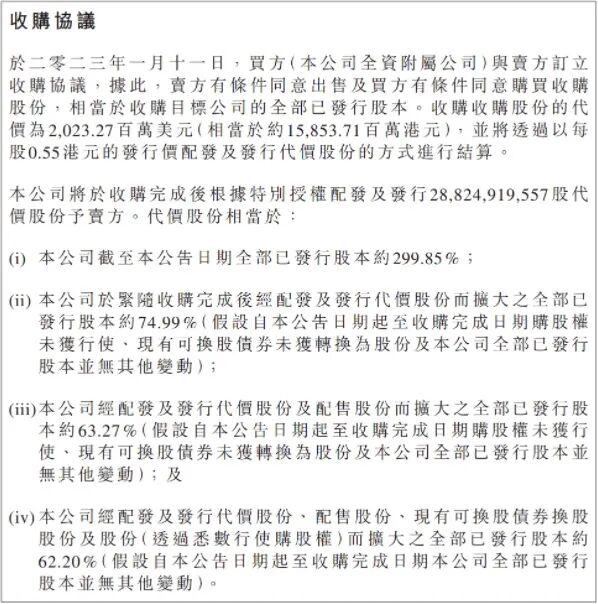
    据公开消息,Apollo出行拟20.23亿美元收购威马全资附属公司WM Motor Global Investment Limited的全部已发行股本,将通过以每股0.55港元的发行价配发及发行288亿股代价股份的方式进行结算。

    整笔交易中,威马估值约为25.1亿美元(约合169亿元人民币),已经跌掉57亿美元。

    而与此同时,Apollo宣布:拟按每股0.55港元配售最多71.23亿股,净集资约35.26亿港元。

    其中,20%用于偿还部分临时融资及其他当时现有借款;
    70%用于进一步发展其设计、开发、制造及销售顶级超跑及智能电动乘用车;
    10%用于一般营运资金。

    划重点了!

    70%用于什么?

    答:用于进一步发展其设计、开发、制造及销售顶级超跑及智能电动乘用车。

    顶级超跑及智能电动乘用车。


    首款电动超跑Apollo IE

    没错,威马哪有什么顶级超跑?

    是Apollo出行。

    当年,仅限量发售10辆的首款电动超跑Apollo IE,售价近2000万元!

    另外,Apollo出行一直苦于在国内没有建造生产基地,所以没法推出量产纯电动车。何敬丰也曾在媒体面前说:“我觉得如果我们贸贸然地(在内地)拿地建厂存在很大风险。”

    于是,Apollo出行最好的解决方案,就是找一个在内地“有厂房、有渠道、有资质”的合(dai)作(gong)伙伴。

    威马,凭借在温州、黄冈两座全资质智能制造基地,25万辆的年产能,还有多年累计的渠道、技术经验,就成为最好万能灵药。


    牵手,是从2021年底开始。

    如果,威马可以一直保持地位,即便是代工,也算强强联手。

    但如今,威马深陷桎梏、被迫合二为一,尽管可能仍会以威马的名字在 2023 年二季度完成挂牌,但这还是曾经的威马吗?

    不仅如此,由于Apollo出行的盈利也不乐观,威马还需要完成上市前补充流动资金的任务。

    于是,早已是股东遍地、也算是尝过这份苦的威马,再次登上融资的路,并且收下三笔资金支持。

    来自港澳地区某知名商业银行投资了 2.5 亿元港币、正威国际投资 5 亿元人民币、和雅居乐集团投资 15 亿元港币,雅居乐即曾向 APOLLO 出行投资了 2.04亿港元,本身又是威马此前融资的大股东。

    套娃,又见套娃,你就品吧。

    我们只能看到,威马,要在完成并购上市同时完成品牌与产品战略升级:

    比如,要共同研发价格在10万美金以上的量产智能轿跑;
    还要搞定价200万美金,覆盖超豪华车市场的 Apollo 跑车;
    还要推出新品牌A@X,定价60-80万人民币,覆盖高端市场的智能 EV;
    最后,还有主流的定价15-35万人民币的,我们熟知的威马汽车。

    这么大的盘子,沈晖难道不知道结果会如何吗?

    但他手里握着融资来的钱。

    他有选择吗?

    或许这就是当年李斌、李想这样的造车新势力,宁肯企业陷入资金链断裂风险,也要将很多投资拒之门外的原因吧。

    这也让社长想起那句话:“当你凝视深渊时,深渊也在凝视你。”

    初心不忘,方得始终。

    即便不能像人一样活着,至少不会像牲口一样死去。




    文章素材与图片来源于网络,侵删


    如果你也对“威马”等话题感兴趣

    可以长按下图,扫码添加公社小郭同学微信号

    拉你进群,咱们详聊


    点击一下不错过更多深度内容