bg
  • 电动汽车时代
  • 2022年11月22日07时

    威马过冬:全员取消年终奖,管理层降薪50%!M7或延期交付

    快把公众号设为星标,开车不迷路!





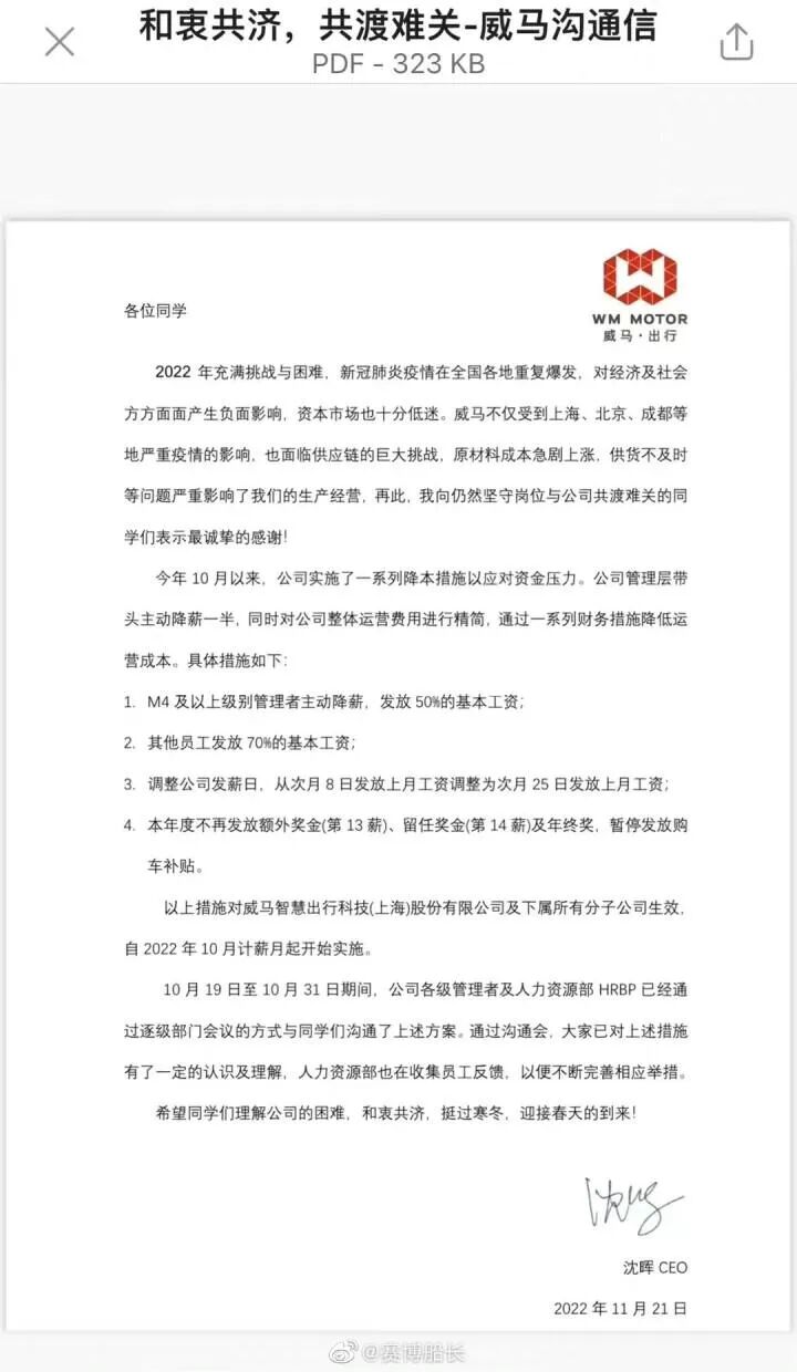
    据媒体报道,11月21日,威马汽车董事长、CEO沈晖发布致全部员工的沟通信称,为了应对资金压力,将通过一系列财务措施降低运营成本,包括M4及以上级别管理者主动降薪,发放50%基本工资;其他员工发放70%基本工资;发薪日从次月8日发放上月工资调整为次月25日发放上月工资;本年度取消13薪、年终奖、留任奖金,暂停发放购车补贴等。以上措施对威马智慧出行科技(上海)股份有限公司及下属所有分子公司生效,自2022年10月计薪月起开始实施。另据知情人士透露,此前上海威马内部已有HR口头通知降薪,而成都威马员工或面临其他的降本措施。

    有媒体称已就此向威马确认了沟通信属实,但由于威马目前处于IPO缄默期,暂无官方回应。此外,也有威马员工向媒体表示,确实收到了邮件,并已有同事离职,不少人都准备找下家。此外值得注意的是,之前报道称有望在今年第四季度上市的威马重磅新车M7,或将因现金流问题而面临延期交付的风险。

    对于此次调整财务措施的原因,沈晖在内部沟通信中写道,“威马不仅受到上海、北京、成都等地严重疫情的影响,也面临供应链的巨大挑战,原材料成本急剧上涨,供货不及时等问题严重影响了我们的生产经营。”同时还提到,“今年10月以来,公司实施了一系列降本措施以应对资金压力,公司管理层带头主动降薪一半,同时对公司整体运营费用进行精简,通过一系列财务措施降低运营成本。”

    在沟通信的最后,沈晖写道:“希望同学们理解公司的困难,和衷共济,挺过寒冬,迎接春天的到来!”


    威马的冬天

    实际上,在上个月26日,就有媒体曝出威马汽车内部高管主动降薪50%,10月起公司对基层员工工资按70%发放。当时有疑似威马内部人员透露,威马曾表示将会把部分预期薪资折算为年终奖发放,而此次曝出的公开信中则明确取消了年终奖等,并将公司发薪日延后了17天。

    11月22日,有威马员工向媒体表示,“单靠降薪救不了威马。”“目前公司架构变来变去,人心惶惶,已经有人离职。”但也有威马汽车员工向媒体透露,“目前的消息,工资就是推迟发放,不过部门还比较稳定,近期没有同事离职。”

    对于威马降薪的举措,有业内人士认为,新能源汽车行业进入洗牌期,包括处于头部阵营的造车新势力也在面临着新的挑战,想要在未来的竞争中坚守下来,需要车企拿出更高的智慧和更强的定力。

    作为造车新势力当中最早的一批“开局者”之一,威马近几年增速乏力,在同行当中已落后一个身位。在销量方面,据乘联会数据显示,今年1-10月,威马汽车累计销量为29284辆,10月份的销量仅为1117辆,和蔚来、小鹏、理想等头部新势力车企以及哪吒、零跑等“新贵”已有较大差距。

    另外,在财务数据方面,据威马汽车今年6月发布的招股书显示,2019年-2021年,威马汽车的总营收分别为17.62亿元、26.71亿元、47.73亿元,经调整净利润分别为-40.4亿元、-42.25亿元、-53.63亿元,毛利率分别为-58.3%、-43.5%和-41.1%。毛利迟迟无法转正,外部融资成为威马获得资金的重要渠道。公开数据显示,截至2021年12月31日,从A轮到D轮,威马一共获得了4轮12次融资,共计获得超过410亿元人民币的融资资金。

    另据招股书显示,威马汽车还背负着巨额借债,2019-2021年,威马汽车的借款总额分别为24.2亿元、64.1亿元和99.5亿元。截至今年3月,威马汽车在手现金及现金等价物合计仅36.78亿元,与“蔚小理”动辄四五百亿元的现金储备相比,存在较大差距。

    产品方面,威马目前官网在售车型有EX5、E.5、W6,前两个车型处于16-20万元区间,W6售价19-26万元。今年6月,威马汽车招股书显示,威马汽车旗舰轿车车型M7将于2022年下半年推出市场。同时,将在2023年推出基于Caesar平台的全新SUV、轿车及MPV车型。不过,如今已接近12月,M7却迟迟没有消息。有媒体称,据威马内部人士透露,“由于公司现金流问题,M7年内交付非常困难,可能会延期。”

    在目前的局面下,上市就成了威马度过寒冬的“救命稻草”,但是上市的不确定因素对威马的困扰仍然较为突出。据报道称,目前威马汽车离IPO失效只剩9天,要想继续IPO,需要在三个月内更新财务数据和其他需要披露的信息。


    威马的春天还有多远?

    在创业之初,沈晖曾豪言“威马要做全世界第一家能够盈利的新势力”,而今面对艰难局面,沈晖也只能在内部信中写一句,“希望各位同学们理解公司的困难,和衷共济,挺过寒冬,迎接春天的到来!”

    威马的发展过程可能用一句俗语来说就是“起了个大早,赶了个晚集。”虽然起步较早,但威马的后劲不足,累计销量距离达到规模性经济效益的水平仍有较长的距离,而竞争是残酷的,处在末位就难免有淘汰的风险。

    但是,对于当下的威马来说,并未到“山穷水尽”的地步。有400多亿的融资,又是自建工厂,业内人士认为,威马的底子还是有的,目前最关键的就是找到资金。就此来看,港股上市就成了决定威马未来的一个关键。

    此外,威马汽车背后的股东阵营星光熠熠,不仅有腾讯、百度、红杉等巨头,还有李嘉诚、何鸿燊家族。甚至有网友调侃,“在威马的艰难时刻,这些大佬们是否会选择出手拉一把呢?”

    总之,威马在努力度过寒冬,沈晖在翘首以盼春天的到来,但是资本是残酷的,春天来不来还要看钱能不能及时到位。

    点个“在看”再走