bg
  • 电动车公社
  • 2022年7月11日11时

    新能源汽车有辐射?10000000辆加在一起辐射有多大?

    关注电动车公社视频号
    更多精彩视频不错过
    戳开看视频

    2022年了!


    不会还有人在质疑


    新能源汽车的存在吧?



    至于电动汽车是不是有辐射


    会不会掉腿毛


    会不会导致男*功能下降


    我们早在2018年12月已经给出了答案

    (感兴趣的朋友 请戳这里>>



    再说了


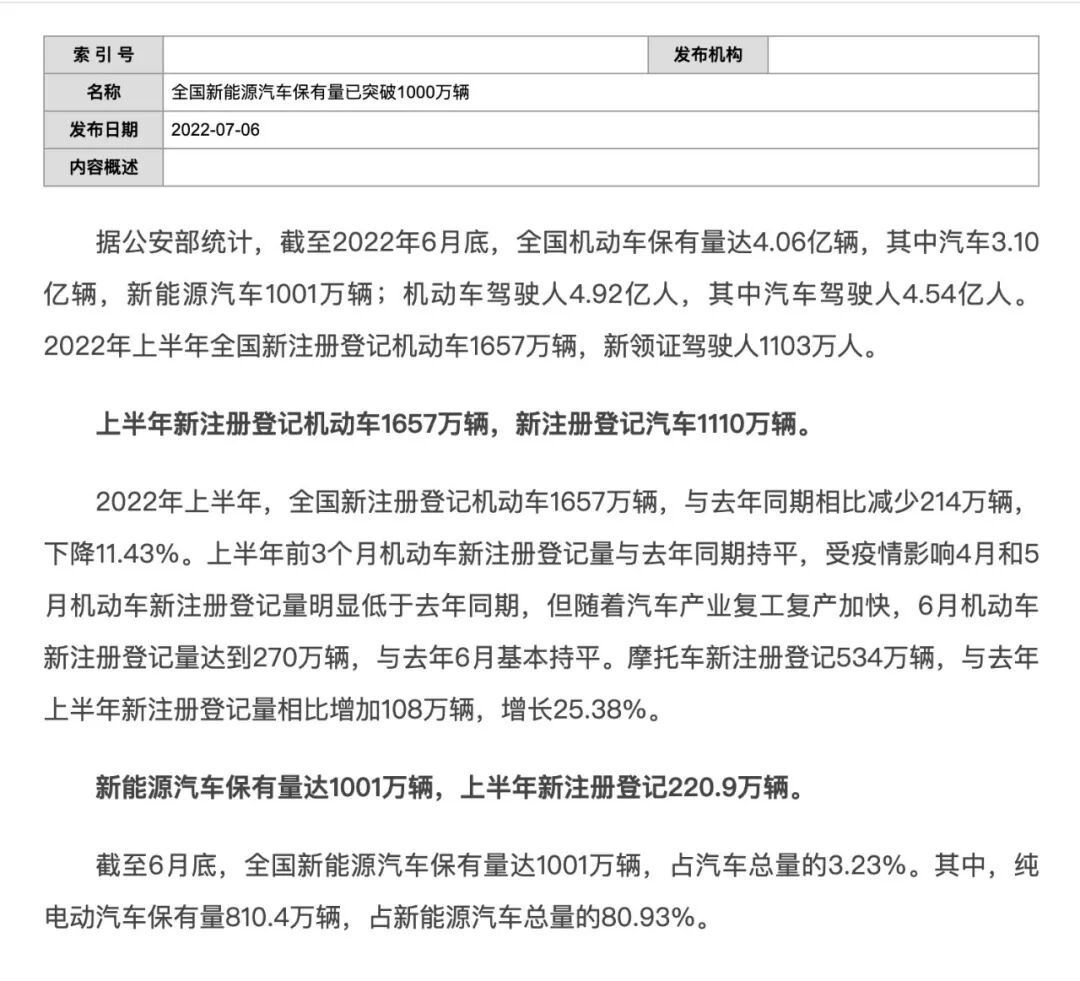
    现在新能源汽车保有量已经过1000万辆


    其中80%以上是纯电动汽车


    真有问题早就炸锅了


    这时候有朋友说


    1000万辆不如燃油车半年卖得多呢



    但是


    这1000万辆意味着


    新能源汽车不再是“趋势”


    正式进入“普及阶段”


    2018年新能源汽车保有量不到261万辆


    今年上半年就卖出去220多万辆



    再比如


    今年6月新能源汽车渗透率达到27.4%


    相当于10辆车里将近3辆都是新能源汽车



    这种指数级增长


    哪天等你一觉醒来


    发现身边全部是新能源汽车时


    也不要太惊讶


    另外


    你会发现很有意思的现象


    网络上那么多人喷新能源汽车


    这不好那也不好


    可大家还是买买买!



    最后我还要叮嘱一下


    肯定有好些人跟你说早买早享受


    你要是不着急


    我劝你再等等


    毕竟现在产品迭代速度实在太快了


    明年只会比今年更强

    (甚至性能翻倍


    你会选择


    早买早享受or等等党?